Hưng Yên
Khu công nghiệp số 1 sẽ có 30% quỹ đất để thu hút đầu tư về công nghệ cao, cụm công trình xử lý nước thải 4.000m3/ngày đêm
![]() |
| Phối cảnh dự án KCN số 01 |
Theo đó, ngày 29/9/2025 Ban quản lý các Khu công nghiệp tỉnh Hưng Yên cấp Giấy chứng nhận đầu tư đối với Công ty cổ phần Viglacera Hưng Yên để thực hiện dự án đầu tư: Dự án đầu tư xây dựng và kinh doanh kết cấu hạ tầng khu công nghiệp số 01 – giai đoạn 1. Với mục tiêu: Đầu tư xây dựng và kinh doanh kết cấu hạ tầng khu công nghiệp theo loại hình khu công nghiệp công nghệ cao trên diện tích 216,17ha với tổng vốn đầu tư của dự án là 2.325,68 tỷ đồng.
Dự án có thời gian hoạt động là 50 năm kể từ ngày Dự án được chấp thuận chủ trương đầu tư đồng thời chấp thuận Nhà đầu tư. Cùng với đó, tiến độ thực hiện dự án không quá 36 tháng kể từ ngày được Nhà nước bàn giao đất.
![]() |
| KCN số 01 Hưng Yên có vị trí thuận lợi để thu hút đầu tư khi nằm gần nút giao Yên Mỹ vào cao tốc Hà Nội – Hải Phòng, đường 383 cũng như tiếp giáp nhiều KCN như Lý Thường Kiệt, Số 3, Số 4,… |
Đáng chú ý, KCN xác định rõ phần diện tích đất cho mỗi loại hình lĩnh vực, ngành nghề thực hiện thu hút đầu tư. Trong đó, 70% diện tích đất công nghiệp thu hút đầu tư đa ngành bình thường trong hệ thống các ngành công nghiệp Việt Nam trừ các doanh nghiệp thuộc các lĩnh vực như: Hoá chất cơ bản, chất tẩy, phụ gia, phân bón hoá học, thuốc bảo vệ thực vật. Cùng với đó, KCN sẽ bố trí 30% diện tích đất công nghiệp thu hút đầu tư về công nghệ cao được ưu tiên đầu tư và khuyến khích phát triển như: Dự án đầu tư công nghệ cao, công nghệ thông tin thuộc Danh mục ngành nghề đặc biệt ưu đãi đầu tư theo quy định của pháp luật về đầu tư; thuộc danh mục sản phẩm công nghệ cao được khuyến khích phát triển và nhóm dự án có chuyển giao công nghệ thuộc danh mục công nghệ khuyến khích chuyển giao theo quy định của pháp luật về chuyển giao công nghệ.
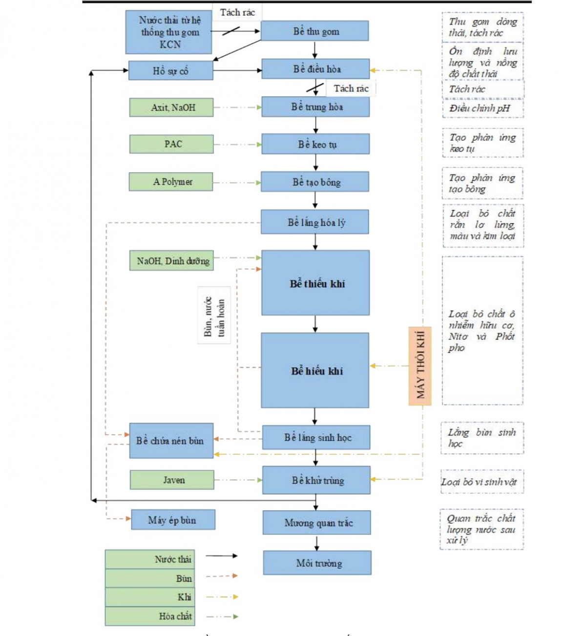
![]() |
| Sơ đồ công nghệ hệ thống xử lý nước thải tập trung tại KCN số 01 Hưng Yên của Công ty cổ phần Viglacera Hưng Yên. |
Chủ đầu tư sẽ thực hiện xây dựng hệ thống công trình thu gom nước thải đồng bộ của toàn KCN với hệ thống mạng lưới thu gom khép kín và cụm công trình xử lý nước thải 4.000m3/ngày đêm bao gồm 2 modul, mỗi modul có công suất xử lý là 2.000m3/ngày đêm, bảo đảm xử lý toàn bộ nước thải phát sinh của của các nhà đầu tư thứ cấp tại KCN và đạt QCVN 40:2025 cột A – Quy chuẩn kỹ thuật quốc gia về nước thải công nghiệp trước khi xả ra ngoài môi trường.
Cùng với đó, khi dự án đi vào vận hành chính thức, chủ đầu tư sẽ thực hiện lắp đặt và vận hành hệ thống quan trắc online đối với nước thải với các thông số quan trắc tự động, liên tục: Lưu lượng (đầu vào, đầu ra), nhiệt độ, pH, COD,TSS, Amoni. Và quan trắc định kỳ 3 tháng/lần đối với các thông số khác theo quy định về nước thải công nghiệp.
Dự án được Chủ đầu tư dự kiến dưa vào hoạt động từ quý I/2028 và tạo cơ hội việc làm cho khoảng 15.000 lao động vào làm việc tại KCN.
| “ Công ty cổ phần Viglacera Hưng Yên được cấp Giấy chứng nhận đăng ký doanh nghiệp lần đầu ngày 10/11/2022, có địa chỉ trụ sở chính tại KCN Yên Mỹ, xã Yên Mỹ tỉnh Hưng Yên với số vốn điều lệ 350 tỷ đồng. KCN số 01 được Chủ đầu tư phát triển với định hướng theo ba trụ cột chính. Thứ nhất, xanh và bền vững: Hệ thống xử lý nước thải đạt chuẩn cột A, tỷ lệ cây xanh trên 15%, ưu tiên sử dụng năng lượng tái tạo. Thứ hai, thông minh và hiện đại: Ứng dụng hạ tầng số và mô hình quản lý “one-stop service” nhằm phục vụ hiệu quả các nhà đầu tư. Thứ ba là kết nối và cộng sinh: Hình thành hệ sinh thái công nghiệp - logistics - đô thị - dịch vụ, tạo hiệu quả kinh tế và giá trị xã hội bền vững. KCN số 01 được hình thành góp phần phát triển, kết nối những dự án thuộc hệ sinh thái Viglacera đã và đang đầu tư tại Hưng Yên nói chung và khu vực xã Yên Mỹ, Xuân Trúc nói riêng, góp phần tích cực trong phát triển công nghiệp cũng như tăng trưởng GRDP của tỉnh ở mức 2 con số như định hướng, phát triển tỉnh Hưng Yên”. |
Tin khác
TRIỂN KHAI CÁC PHƯƠNG TIỆN CƠ GIỚI THỰC HIỆN VỆ SINH MÔI TRƯỜNG, THU GOM, VẬN CHUYỂN CHẤT THẢI RẮN SINH HOẠT
Triển khai các phương tiện cơ giới thực hiện vệ sinh môi trường, thu gom, vận chuyển chất thải rắn sinh hoạt thể hiện ở một số khía cạnh như: 1) Nâng cao hiệu quả và năng suất lao động; 2) Cải thiện chất lượng vệ sinh môi trường; 3) Bảo đảm an toàn và sức khỏe người lao động; 4) Tối ưu hóa chi phí lâu dài; 5) Tăng tính đồng bộ trong hệ thống thu gom – vận chuyển; 6) Góp phần xây dựng đô thị văn minh, hiện đại. Từ đó, mang lại giá trị thiết thực về hiệu quả, chất lượng, an toàn và tính bền vững, là xu hướng tất yếu trong quản lý chất thải hiện đại.


